|
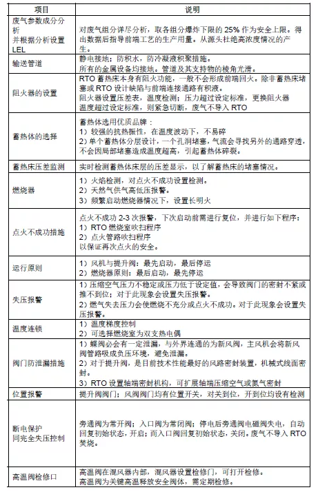
精細化工RTO裝置中安全系統配置清單时间:2020-12-09 作者:杭州潤信科技有限公司 眾所周知,RTO系統中的LEL是非常關鍵的安全措施。一般而言可燃氣體濃度分析儀LEL安裝在RTO入口前100米以外總管上(考慮LEL的響應時間+閥門動作的時間),反饋信號與旁通閥及RTO新風閥形成邏輯回路,規避RTO焚燒廢氣的超高濃度風險。常規的控制如下,設置兩道LEL:LEL測得爆炸下限15%(可調整設定)左右,則進行預警,RTO處新風閥都打開;LEL測得濃度為爆炸下限22%(可調整設定)左右,則打開RTO旁通閥,關閉RTO入口閥,打開RTO新風閥,廢氣旁通不進入RTO焚燒。下面我們再來看看RTO系統中,特別是精細化工VOCs廢氣RTO系統中的一些安全措施清單及考慮。如下:
|
